您的浏览器版本过低,为保证更佳的浏览体验,请点击更新高版本浏览器

以后再说X
韩冬助孕

全国服务热线:渝中哪里有代孕

行业新闻 Logistics News

网站首页>>行业新闻>>人工借卵孕妈发烧出汗好不好

人工借卵孕妈发烧出汗好不好

分类:行业新闻 发布时间:2025-10-13 03:10:17 1421次浏览

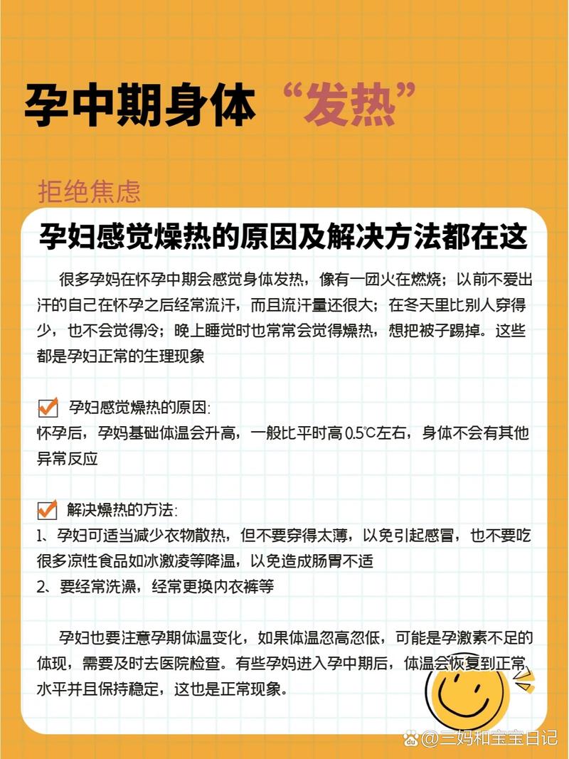
试管代怀助孕期间,由于身体激素的变化和免疫系统的调整,人工借卵孕妈可能会遇到各种身体状况,发烧出汗是较为常见的现象,人工借卵孕妈发烧出汗是否好呢?本文将从多个角度为您解答。

什么是人工借卵孕妈发烧出汗?

人工借卵孕妈发烧出汗好不好

人工借卵孕妈发烧是指人工借卵孕妈的体温高于正常范围,通常是由于感染或炎症引起的,而出汗是身体为了降低体温而自然反应的一种方式。

人工借卵孕妈发烧出汗的好处

  1. 降温:出汗是身体散热的一种方式,可以帮助人工借卵孕妈降低体温,缓解发烧症状。
  2. 排毒:通过汗液排出体内的毒素,有助于身体康复。
  3. 提高免疫力:适度的发烧出汗有助于激活免疫系统,提高抵抗力。

人工借卵孕妈发烧出汗的注意事项

  1. 补充水分:发烧时出汗容易导致体内水分流失,人工借卵孕妈要及时补充水分,防止脱水。
  2. 休息:发烧期间,人工借卵孕妈应充分休息,避免过度劳累。
  3. 寻求医疗帮助:如果发烧持续不退或温度过高,人工借卵孕妈应及时就医,以免对胎儿造成影响。

相关问答

Q:人工借卵孕妈发烧出汗会影响胎儿吗? A:一般情况下,短暂的发烧出汗对胎儿影响不大,但持续高烧或长时间不退可能会影响胎儿健康,建议及时就医。

Q:人工借卵孕妈发烧时可以用药吗? A:人工借卵孕妈发烧时,最好先咨询医生意见,选择对人工借卵孕妈和胎儿安全的药物。

Q:如何预防人工借卵孕妈发烧? A:保持良好的生活习惯,增强免疫力,避免接触感染源,及时增减衣物等,有助于预防人工借卵孕妈发烧。

QQ技术咨询
产品咨询
开源产品
定制产品
解决方案
售后服务
售后服务
QQ技术咨询
产品咨询
开源产品
定制产品
解决方案
售后服务
售后服务